Iklan 300x250

44 predator 8750 wiring diagram

mortimer-bremen.de › 13-hp-predator-engine13 Hp Predator Engine - mortimer-bremen.de Wiring Diagram for Predator 420cc Ohv. 95 (275-GX390). Engine: Predator 13 hp, Vanguard 23 hp Thrust: 75-120 lbs Boats: 1236, 1240, 1436 Maximum thrust for small jon boats Learn more. Access Free 13 Hp Predator Engine examines the complex issues raised by the use of unmannedaerial vehicles, or drones, in lieu of more conventional military ... PDF Predator generator 8750 owners manual Predator 8750 Wiring Diagram- Wiring diagram is a simplified welcome pictorial representation of an electrical circuit. It shows the components of the circuit as simplified forms, and the plant and signal friends among the devices. Portable Generator, Inverter user manuals, operating guides & specifications. ...

PDF Manual Mantemento Generador Predator 8750 Diagrams within this manual may not be drawn proportionally. Due to continuing improvements, actual product may differ slightly from the product described herein. Tools required for assembly and service may not be included. Read this material before using this product. Failure to do so can result in serious injury. SAVE THIS MANUAL. REV 15a

Predator 8750 wiring diagram

Predator 8750 wiring diagram

undicidieci.it 07.03.2022 · Parts I need: Predator 670 cc 22hp 61614 New OEM Blower Fan 670cc with hardware | eBay. We use cookies to ensure that we give you the best experience on our website. While there's only separating the two drills, Harbor Freight has the edge. In this report, we have solely shared the best items that promise high quality. de 2017 Harbor Freight tool carts, … N. Korea's parliamentary session | Yonhap News Agency 30.09.2021 · N. Korea's parliamentary session. This photo, released by North Korea's official Korean Central News Agency on Sept. 30, 2021, shows Kim Yo-jong, North Korean leader Kim Jong-un's sister and currently vice department director of the ruling Workers' Party's Central Committee, who was elected as a member of the State Affairs Commission, the country's … centrede.nl › kipor-generator-no-sparkAs Couponxoo’s tracking, online shoppers can recently get a ... Mar 14, 2022 · Electrical Wiring Diagram. , Unit 4, Oakwood Village, OH 44146 Email: ... and Powermate (formerly Coleman). 2021/01/15 Predator 8750 Watt Ignition Coil- Solonoid bad ...

Predator 8750 wiring diagram. ai-team.it › vvtaeai-team.it 26. Predator 670 wiring diagram predator 670 wiring diagram elegant lovely 5 way switch wiring is one of the pictures that are related to the picture before in the collection gallery, uploaded by autocardesign. If it's a factory-spec engine, “quality parts” is typically a descriptor telling you the engine uses factory equipment. berlin Hamburg 1 münchen. Problem is the old Kawasaki has ... Mar 12, 2022 · Predator Harbor Freight 60363 Loncin Hemi 210FA 212cc Engine Part Push Rod 141mm. Kawasaki ATV and Mule. How to Install/Swap Golf Cart Engine with Predator 670 Top www. Re: Predator 420cc fuel issue. 100. Not to mention a 3 year warranty. The Predator Series 301cc is the smallest displacement of the "Big Block" family, similar to the 390/420. issrmaterecclesiae.it 07.03.2022 · The Ducar 212 will come standard with Predator - CSE Parts - Small-engine Replacement Parts Predator Engines Wiring Diagram ~ thanks for visiting our site, this is images about predator engines wiring diagram posted by Maria Rodriquez in Predator category on Nov 09, You can also find other images like wiring diagram, parts diagram, replacement … Predator Generator Wiring Diagram - Fuse & Wiring Diagram Predator 68530 pdf user manuals. Predator generator wiring diagram on predator download wirning diagrams. Page 26 for generator technical questions please call 1 800 444 3353. 55006500 watt portable generator. You probably already know that predator 420 engine wiring diagram is one of the hottest issues on line at this time.

Predator 9000 - 7250/9000W Portable Generator: User Review ... 08.10.2019 · The wiring diagram may be obtained by contacting Harbor Freight: 1-800-444-3353. Couldn't find the right answer for you? Ask your own question. Question. Name. Email. SUBMIT QUESTION. Your name and email address will not be publicly published. We only need them to be able to answer you directly. Predator 9000. 7.3 Total Score. 10 reviews. Add your review. … I just purchased a 7000/8750 generator from Harbor Freight ... I just purchased a 7000/8750 generator from Harbor Freight tools. The Generator is made by Predator, a new line from Chicago Electric. I know about the quality of some stuff at Harbor Freight and usually stay away from certain products. I'm taking a change on this machine I'm sure, but I grabbed a good deal and thought I would gamble with it. Predator 8750 Wiring Diagram - easywiring Predator 8750 wiring diagram wiring diagram is a simplified welcome pictorial representation of an electrical circuit. Also try checking www. Harley davidson parts electrical diagram electronics basics portable generator go kart predator generators appetizers tools. View and download predator 68525 owner s manual safety instructions online. Predator 8750 Wiring Diagram - schematron.org Predator 8750 Wiring Diagram 05.09.2018 05.09.2018 7 Comments on Predator 8750 Wiring Diagram I Have a Harbor Freight Predator Generator / with Electric Start and I need a wiring Diagram any suggestions on - Answered by a verified Technician. where can I get a view of the wiring diagrams for.

4000 Watt Inverter Harbor Freight - bad-huis.nl Mar 07, 2022 · The portable, high-efficiency inverter offers 400 Watt continuous power and 800 Watt peak power and has two AC outlets to power two loads simultaneously. 4 hours ago · I Have a Harbor Freight Predator Generator 7000/8750 with Electric Start and I need a wiring Diagram any suggestions on - Answered by a verified Technician. 7th, 2021SAVE 92 ... Predator 8750 Wiring Diagram Predator 8750 Wiring Diagram. Unfortunately, there is no diagram but the description mighjt help. Also try checking www. wiringall.com Model Watts 13hp cc. Watt Manual. Part Diagrams. Exploded Parts Diagram Replaces Mfr. Part #: Diagram #: Email our Engine support at: predator@wiringall.com Read this Diagrams within this manual may not be drawn ... PDF Predator generator 8750 parts list - jnvhardoi.org Predator generator 8750 parts list Powered by a reliable Predator gas engine, this generator is ideal for emergencies, job site use, recreation, household, lawn and garden, heating and cooling.In summary, the Predator 8750 is a portable generator especially useful for:Food van owners who know that just a short power outage could lose them hundreds of dollarsProfessionals who want Predator 8750 Generator Review - Read Before You Buy it. This predator 8750 generator comes with an easy operating system. It doesn't require to be an expert to use the generator. Everything is marked in its body. So, you will have no confusion in an emergency. There is an electric start system. If you are bored of conventional generators, it will make you happy.

Autostart House Generator : 4 Steps - Instructables

Autostart House Generator : 4 Steps - Instructables

Predator 420cc Engine Wiring Diagram - Wiring Sample If you want to find the other picture or article about predator 8750 wiring. Lifan cc electric start with 18amp charging system. Wiring diagram for 670cc predator engine thank you for visiting our site this is images about wiring diagram for 670cc predator engine posted by brenda botha in wiring category on feb 12 2019. 13 Hp 420cc Ohv ...

Honda EB3000c no spark | Power Equipment Forum

Honda EB3000c no spark | Power Equipment Forum

Predator Generator 69671 On Off Switch Wiring Diagram I Have a Harbor Freight Predator Generator / with Electric Start and I need a wiring Diagram any suggestions on - Answered by a verified Technician. not help meThat Will not help Because I need a wiring diagram of the switch hookupI am you not being able to give me the information I need you to log off now.Model Watts 13hp cc. Watt Manual; Part ...

Harbor Freight Predator 4000W/3200W | Power Equipment Forum

Harbor Freight Predator 4000W/3200W | Power Equipment Forum

PDF Predator 8750 generator starter switch installation ... Predator 8750 generator starter switch installation instructions posted 2 years ago Hi All; Just finished wiring in remote start and remote stop on my Harbor freight predator 3500 inverter generator. This is how I did it. In a previous post I descibed installing and using the "Motor Snorkel" to convert my genset to run on propane.

Lovely Wiring Diagram Alternator #diagrams #digramssample ...

Lovely Wiring Diagram Alternator #diagrams #digramssample ...

27 Hp Kohler Engine Wiring Diagram Predator 8750 - 7000/8750W Inverter Generator: User Review Kohler Engine CH750-0026 27 hp Command Pro 747cc Toro Wood Chippers Logging Equipment For Sale - 562 Listings Magneto wiring diagram - znowuzdrowi.plDK2 6 in. 14 HP

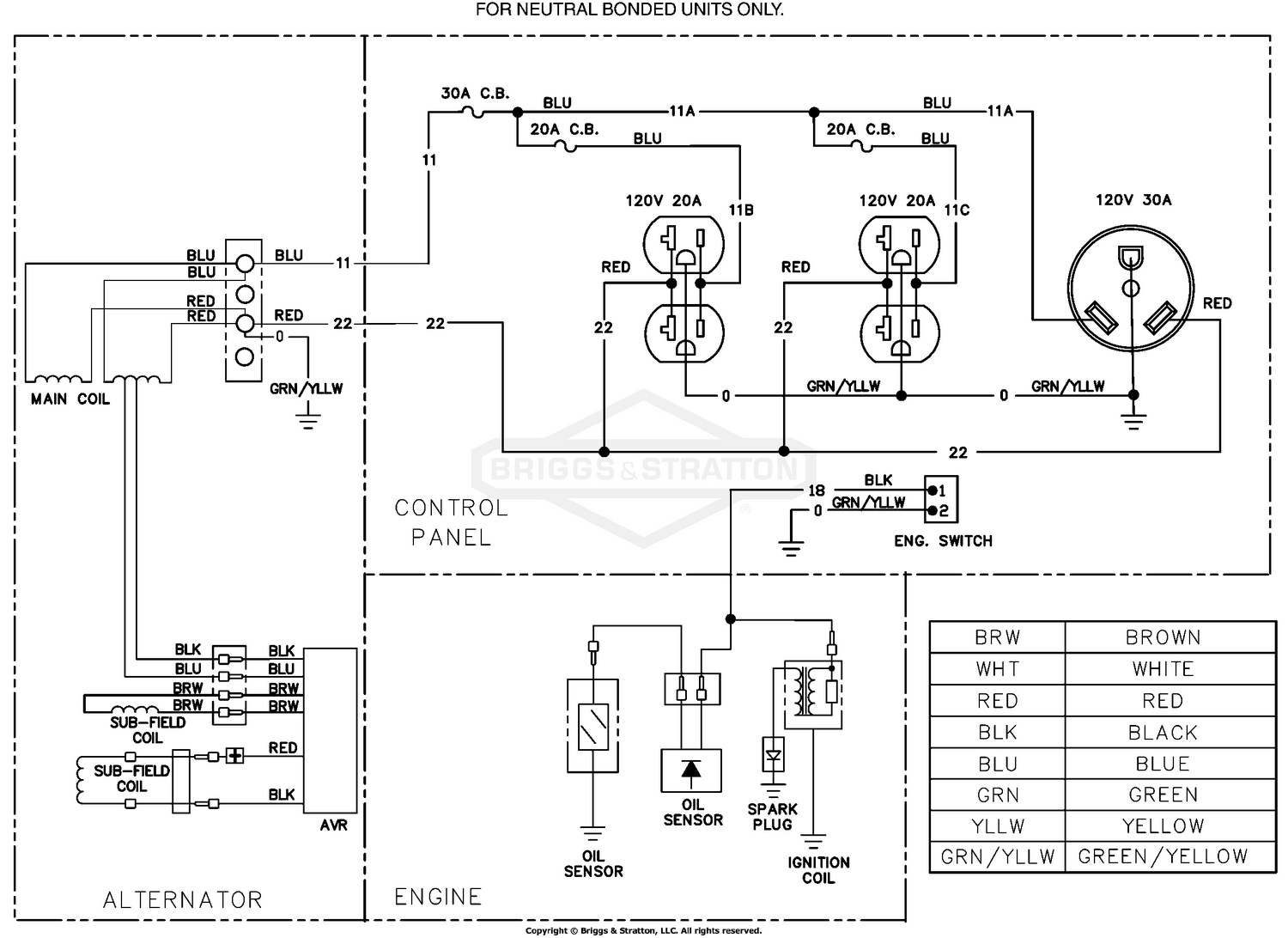
Briggs & Stratton Power Products_DEL_26072017021729 ...

Briggs & Stratton Power Products_DEL_26072017021729 ...

Predator Generator 8750 Wiring Diagram Predator Generator 8750 Wiring Diagram. Harbor Freight Tools Manual Online: Wiring Diagram. DC coil R M O BL PI Wiring Diagram. DC coil. R. M. O watt portable generator (25 pages). Posted by jim on Jun 19, I have freestanding Series 8 dishwasher. Lately during the filling cycle water hammer is occurring.

Club Car DS Wiring Diagrams 1981 To 2002 – Golf Cart Tips

Club Car DS Wiring Diagrams 1981 To 2002 – Golf Cart Tips

Predator 8750 generator auto start diy | All About Circuits Sep 29, 2020. #1. I wanted to make the predator 8750 generator have the ability to start via dry contacts. I came up with and are doing a sketch and a circuit diagram that did the trick. check it out. Predator 8750 generator - Remote start. YouTube.

Where Can I Find A Wiring Diagram For A Harbor Freight 7000 ...

Where Can I Find A Wiring Diagram For A Harbor Freight 7000 ...

Predator 7000/8750 13hp (69671) - Parts and Spares ... Predator; 69671 (7000/8750 13hp) 69671 (7000/8750 13hp) Part Finder. Advanced Search. JPS-Dip. Sort By: *Free Manual and Repair Advice. for *Generator Cover (Outdoors) 77520276. for £47.92. 12v Battery Charging Leads for Control Panel 52538950. for ...

Briggs and Stratton Power Products 9173-0 - S4001, 4,000 Watt ...

Briggs and Stratton Power Products 9173-0 - S4001, 4,000 Watt ...

mukawari.vestitidasposa.roma.itWith Fixed Values Slider Range [LJQNRI] What is Range Slider With Fixed Values. expose internal modules (dom, functions). insertCheckboxes('yes', 'no');. Notice that a slider is only produced for p as the value of q is fixed.

Harbor freight Predator 4000 Generator mod part 1

Harbor freight Predator 4000 Generator mod part 1

Predator 8750 Wiring Diagram - autocardesign Predator 8750 Wiring Diagram - wiring diagram is a simplified welcome pictorial representation of an electrical circuit. It shows the components of the circuit as simplified shapes, and the aptitude and signal friends amongst the devices.

Briggs & Stratton 030635-00 - 5,250 Watt Brute - PartsWarehouse

Briggs & Stratton 030635-00 - 5,250 Watt Brute - PartsWarehouse

Amazon.com: predator generator 8750 parts YAMAKATO Predator 6500 8750 9000 Generator Carbon Brush Assembly OEM for Honda Champion 7000 8000 7500 9400 9500 5000 5500, Generac ETQ Powermate Firman Generator Brushes etc. Alternator Brushes. 4.4 out of 5 stars 27. $8.99 $ 8. 99. 5% coupon applied at checkout Save 5% with coupon.

I have a 22hp predator 670cc engine Not getting any spark, so ...

I have a 22hp predator 670cc engine Not getting any spark, so ...

PDF Predator 8750 generator starter switch installation ... procedure is for a Predator 8750. #27 Terry dobbyn 4 years ago good afternoon LarryI really appreciate if you can send me the wiring diagram for harbor freight 8750 portable generator. I am having 12 volt issues. starter will not engage or even attempt too. unit was started with 12 volt three days ago. put brand new battery in still no action thank

Predator 63960 4375 Watt Max Starting Extra Long Life Gas ...

Predator 63960 4375 Watt Max Starting Extra Long Life Gas ...

Predator Generator Parts Diagram Recipes 2017-01-04 · I Have a Harbor Freight Predator Generator 7000/8750 with Electric Start and I need a wiring Diagram any suggestions on - Answered by a verified Technician . We use cookies to give you the best possible experience on our website.

HORN – Toyota Yaris L 2013 – SYSTEM WIRING DIAGRAMS ...

HORN – Toyota Yaris L 2013 – SYSTEM WIRING DIAGRAMS ...

Predator Generator 8750 Wiring Diagram - schematron.org Predator Generator 8750 Wiring Diagram. any shape or form without the express written consent of Harbor Freight Tools. Diagrams within this manual may not be drawn proportionally. Due to continuing. I Have a Harbor Freight Predator Generator / with Electric Start and I need a wiring Diagram any suggestions on - Answered by a verified Technician.

Briggs and Stratton Power Products 1021-0 - Megaforce 6500 ...

Briggs and Stratton Power Products 1021-0 - Megaforce 6500 ...

Predator Generator 8750 User Manual Recipes 2018-05-09 · 05.09.2018 05.09.2018 7 Comments on Predator 8750 Wiring Diagram. I Have a Harbor Freight Predator Generator / with Electric Start and I need a wiring Diagram any suggestions on - Answered by a verified Technician. where can I get a view of the wiring diagrams for.

EXTERIOR LIGHTS – Land Rover Discovery Series II SD 2002 ...

EXTERIOR LIGHTS – Land Rover Discovery Series II SD 2002 ...

Parts Generator Predator Diagram 8750 [9AN1OI] 22 hp predator engine wiring diagram this is images about 22 hp predator engine wiring diagram posted by benson fannie in 22 category. These conversion kits are designed for an 8750 Predator Generator to enable the engine to run on gasoline, natural gas or propane.

Atlas Models 1304 Schematic Repair Manual | Repair manuals ...

Atlas Models 1304 Schematic Repair Manual | Repair manuals ...

Nissan Radio Wiring Diagram - easywiring Nissan car radio wiring diagrams. Every nissan stereo wiring diagram contains information from other nissan owners. 2002 Nissan Maxima Radio Wiring Diagram Di 2020 Any user assumes the entire risk as to the accuracy and use of this information. Nissan radio wiring diagram. Nissan navara 2007 2008 radio head unit clarion pn 1757l car stereo. …

37 Hhhh ideas | motorcycle wiring, electrical wiring diagram ...

37 Hhhh ideas | motorcycle wiring, electrical wiring diagram ...

I Have a Harbor Freight Predator Generator 7000/8750 with ... I Have a Harbor Freight Predator Generator 7000/8750 with Electric Start and I need a wiring Diagram any suggestions on - Answered by a verified Technician. We use cookies to give you the best possible experience on our website.

SOLVED: My predator 4000 watt generator was running fine - Fixya

SOLVED: My predator 4000 watt generator was running fine - Fixya

Procedure: Internal Review, Research Proposals and Study ... institutional research committee, idm: internal protocol for . financial review of idm research proposals and ; study protocols requiring ethics approval

Mladen Ostojić (mladenostoji) - Profile | Pinterest

Mladen Ostojić (mladenostoji) - Profile | Pinterest

4000 Watt Inverter Harbor Freight - abeln-waehlen.de ITC PREDATOR 3500 WATT SUPER QUIET INVERTER GENERATOR Lot No. 4 hours ago · I Have a Harbor Freight Predator Generator 7000/8750 with Electric Start and I need a wiring Diagram any suggestions on - Answered by a verified Technician. Inverter/chargers almost always include an automatic transfer switch, so that when your inverter/charger detects …

Synchronous Generator Basics, Simple Guide to rewire your ...

Synchronous Generator Basics, Simple Guide to rewire your ...

Generator 8750 Predator Parts Diagram [XAI8KB] Predator generator wiring diagram on predator download wirning diagrams. The Predator 8750 is Predator and Harbor Freight's second most powerful generator. Onan 120 volt Circuit Breaker. MX2 Technology - Get the maximum power from each of the 120-volt receptacles.

How to wire 240v generator plug - DoItYourself.com Community ...

How to wire 240v generator plug - DoItYourself.com Community ...

Generator auto idle not working - echte-freude-schenken.de 11.03.2022 · Generator auto idle not working. email protected]

Manual For The 63087 8750 Max Starting/7000 Running Watts, 13 ...

Manual For The 63087 8750 Max Starting/7000 Running Watts, 13 ...

Predator - Tagged "Model_Model 68530 8750 Watts 13hp 420cc ... Sold Out. Predator - Air Filter (Large 6 x 4) Air Filter (Large) fits 340cc -420cc 11 - 15hp engines. Replaces Mfr. Part #: N/A Diagram #: N/A. Regular price. $699. $6.99. Predator - Cylinder block / Crankcase cover gasket. Cylinder block cover gasket fits 15hp 420cc engines.

Found a Generator - Electrical - Toyota Motorhome Discussion ...

Found a Generator - Electrical - Toyota Motorhome Discussion ...

Shop Now. See what's been added to the Predator arsenal ... 10.03.2022 · Predator 212cc , Predator 301cc, Predator 420cc Honda Clone 196cc, GX160, GX200. Fits on Honda GX120, GX160 & GX200 Replacement for Honda OEM part number: 18310-ZL0-000 Includes shield and manifold pipe. About Predator Muffler 22hp . Add to Cart. 99 Muffler assembly for the 196cc 6. here is the web page. Feb 11, 2016 · Feb 12, 2016. It's not …

PREDATOR Item 57509-UPC 193175415431 4400 Watt Inverter ...

PREDATOR Item 57509-UPC 193175415431 4400 Watt Inverter ...

Predator 9000 Generator Wiring — Portable Generator Supply Predator 9000W Generator Review 2021 - GeneratorHQ. 6 hours ago The generator series capabilities smaller fashions that are best for tradespeople and travelers and 6 hours in the past Predator Generator 8750 Wiring Diagram. Any shape or form with out the explicit written consent of Harbor Freight Tools.

Predator Generator Running Our ENTIRE Home. (Complete Setup and Cost)

Predator Generator Running Our ENTIRE Home. (Complete Setup and Cost)

Predator - Tagged "Model_Model 68530 8750 Watts 13hp 420cc ... Home › Predator › Model 68530 8750 Watts 13hp 420cc Model 68530 8750 Watts 13hp 420cc. Parts List. Sold Out. Predator - AVR. ... Replaces Mfr. Part #: N/A Diagram #: N/A. Regular price $3 99 $3.99. Sold Out. Predator - Connecting rod. Piston connecting rod fits 340cc - 420cc engines.

RV.Net Open Roads Forum: Tech Issues: HF Predator mod to parallel

RV.Net Open Roads Forum: Tech Issues: HF Predator mod to parallel

centrede.nl › kipor-generator-no-sparkAs Couponxoo’s tracking, online shoppers can recently get a ... Mar 14, 2022 · Electrical Wiring Diagram. , Unit 4, Oakwood Village, OH 44146 Email: ... and Powermate (formerly Coleman). 2021/01/15 Predator 8750 Watt Ignition Coil- Solonoid bad ...

Predator generator leaking fuel - DoItYourself.com Community ...

Predator generator leaking fuel - DoItYourself.com Community ...

N. Korea's parliamentary session | Yonhap News Agency 30.09.2021 · N. Korea's parliamentary session. This photo, released by North Korea's official Korean Central News Agency on Sept. 30, 2021, shows Kim Yo-jong, North Korean leader Kim Jong-un's sister and currently vice department director of the ruling Workers' Party's Central Committee, who was elected as a member of the State Affairs Commission, the country's …

Wiring a remote start on H.F. Predator 3500 (gear forum at ...

Wiring a remote start on H.F. Predator 3500 (gear forum at ...

undicidieci.it 07.03.2022 · Parts I need: Predator 670 cc 22hp 61614 New OEM Blower Fan 670cc with hardware | eBay. We use cookies to ensure that we give you the best experience on our website. While there's only separating the two drills, Harbor Freight has the edge. In this report, we have solely shared the best items that promise high quality. de 2017 Harbor Freight tool carts, …

Wiring | DIY Forums

Wiring | DIY Forums

GENERATOR WIRING DIAGRAM

GENERATOR WIRING DIAGRAM

Step by step guide: Understanding motorcycle wiring diagrams

Step by step guide: Understanding motorcycle wiring diagrams

Briggs & Stratton 030687-00 - 6,500 Watt Brute - PartsWarehouse

Briggs & Stratton 030687-00 - 6,500 Watt Brute - PartsWarehouse

3200 watt Predator Generator convert to 120 volt only at 26 amps for RV use

3200 watt Predator Generator convert to 120 volt only at 26 amps for RV use

Dormany Road: Predator 2000 Watt Generator Inverter

Dormany Road: Predator 2000 Watt Generator Inverter

Volvo 1800 wiring diagrams

Volvo 1800 wiring diagrams

Portable generator neutral rewiring

Portable generator neutral rewiring

STETSOM EX8000EQ Amplifier Automotive Gebruikershandleiding ...

STETSOM EX8000EQ Amplifier Automotive Gebruikershandleiding ...

Briggs & Stratton 030477A-02 - 7,000 Watt Troy-Bilt XP ...

Briggs & Stratton 030477A-02 - 7,000 Watt Troy-Bilt XP ...

XP4400E AVR wiring | Power Equipment Forum

XP4400E AVR wiring | Power Equipment Forum

PREDATOR GENERATORS 6500 WATT OWNER'S MANUAL & SAFETY ...

PREDATOR GENERATORS 6500 WATT OWNER'S MANUAL & SAFETY ...

How Do You Get The Wiring Diagram Off The Internet For A 2000 ...

How Do You Get The Wiring Diagram Off The Internet For A 2000 ...

Predator 69677 8750 Watt Max Starting Gas Powered Generator ...

Predator 69677 8750 Watt Max Starting Gas Powered Generator ...

Briggs and Stratton Power Products 1338-1 - 9,000 Watt Parts ...

Briggs and Stratton Power Products 1338-1 - 9,000 Watt Parts ...

Audiovox Car Alarm Wiring Diagram in 2021 | Diagram, Wire ...

Audiovox Car Alarm Wiring Diagram in 2021 | Diagram, Wire ...

0 Response to "44 predator 8750 wiring diagram"

Post a Comment

Iklan Atas Artikel

Iklan Tengah Artikel 1

Iklan Tengah Artikel 2

Iklan Bawah Artikel