Iklan 300x250

43 mppt charge controller circuit diagram

Homemade Solar MPPT Circuit - Homemade Circuit Projects Sir i want to make an MPPT Charge controller of rating 200 watt panel. kindly sir guide me how can i make this without using the microcontroller. some suitable circuit diagram. plzzz sir.i have seen many articles of mppt of yours. butt i am confused. suggest me the best suitable diagram of my rating. your help will be highly appreciated. (PDF) Homemade Arduino Based MPPT solar charge controller What a MPPT charge controller does is tha t it boosts the voltage and the current of the system, as cl ose as the. I-V curve o f the module. In this case, the MPPT charge controller charges the ...

PDF ON Semiconductor Is Now Controller Solar Controller Solar Controller 24V 100Ah LED Controller ` Figure 7: System Diagram Circuit Description The input voltage for the solar controller enters from the solar panel through VIN and GND. The input voltage is filtered by C14. Input under voltage is sensed by R19, R25, and C2, which prevents the controller from operating

Mppt charge controller circuit diagram

Mppt charge controller circuit diagram

To make this simple MPPT circuit we first modify a ... Jan 16, 2019 - To make this simple MPPT circuit we first modify a standard LM317 power supply circuit into a buck converter then configure it with a solar panel for implementing an MPPT […] Best 3 MPPT Solar Charge Controller Circuits for ... - Pinterest Best 3 MPPT Solar Charge Controller Circuits for Efficient Battery Charging - Homemade Circuit ... FM, AM/MW and SW Antenna Amplifier | Circuit Diagram. PDF Designing of MPPT Charge Controller using PID Controller ... of solar panels and charge controller. The existing charge controllers such as PWM charge controller has some drawbacks [1], they lock the solar panel voltage to battery voltage by pulling the Vmp down to battery system voltage, and we have to manually feed the value of maximum power point in the controller.

Mppt charge controller circuit diagram. 1kW Arduino MPPT Solar Charge Controller (ESP32 + WiFi ... An MPPT solar charge controller is an essential device for solar setups. MPPTs are intelligent DC-DC converters. They regulate current and voltage to safely charge batteries and power inverters. Aside from regulation an MPPT uses a clever algorithm that tracks a solar panel's maximum power point. solar charge controller circuit diagram 48v mppt charge ... About products and suppliers: Alibaba.com offers 1601 solar charge controller circuit diagram 48v mppt charge controller products. A wide variety of solar charge controller circuit diagram 48v mppt charge controller options are available to you, such as charger controller, solar working station.You can also choose from mppt, solar charge controller circuit diagram 48v mppt charge controller ... Best 3 MPPT Solar Charge Controller Circuits for Efficient ... I want to design MPPT charge controller for 50w,12v solar pannel…and also I want to make the output voltage from the charger controller should be varied based upon our requriment…can you please send me the circuit diagram… And the ratting of the components that I have to use sir…. Maximum Power Point Tracking (MPPT) Charge Controller ... MPPT Charge Controller Working Figure 7 is a block diagram of an MPPT charge controller. First, the MPPT microprocessor tracks and sets the solar module output at the maximum power point. The DC to DC converter consists of the DC to AC converter, the transformer, and the AC to DC converter.

15 Ampere solar charge controller without microcontroller 15 ampere charge controller circuit diagram used analog electronics components to control the flow of charges from solar panel to battery. RFP30P05 P-channel MOSFET is used to charge battery. RFP30P05 MOSFET have about 20A rating. Its mean this MOSFET can easily pass current upto 20 ampere. Solar charge controller integrated circuits and reference ... Our integrated circuits and reference designs help you create smarter and more efficient solar charge controllers, effectively converting power from a solar system with MPPT, safely charging various battery chemistry types and accurately controlling power flow. Solar charge controller designs often 12V Solar MPPT Charge-Controller, circuit diagram, NEW ... Maximum Power Point Tracking ( MPPT ) for 12V-battery. Only 1mA consumption MPPT&VOLTMETER !!! HOMEMADE ! *Simple* or *x3 more power*. Home Made Maximum Power Point Tracking (MPPT) Charge ... How can we convert this 12v MPPT charge controller to 24v,36v and 48v? I have a local made MPPT solar charge controller attach with 24v solar panels its working very good since 2 years. Now i want switch on to 36v / 48v. waiting for your reply . Regards

40A MPPT CONTROLLER circuit DIAGRAM datasheet ... 2009 - Solar Charge Controller mppt ic. Abstract: mppt Charge Controller design and circuit cr406 MPPT CONTROLLER circuit DIAGRAM Solar Charge Controller ... How to Connect a MPPT Solar Charge Controller? - inverter.com The wiring diagram of the solar charge controller and DC load is shown as below. 4. Connect PV panel module to MPPT charge controller. The MPPT solar charge controllers are suitable for 12V, 24V, 48V off-grid solar panel module, and also applied for the grid tie module of which the open voltage does not exceed the specified maximum input voltage. ARDUINO MPPT SOLAR CHARGE CONTROLLER (Version-3.0) : 42 ... If you are aware about the basics of MPPT charge controller then skip the first few steps. The Maximum Power Point Tracker (MPPT) circuit is based around a synchronous buck converter circuit..It steps the higher solar panel voltage down to the charging voltage of the battery. MPPT Charge Controller Reference Design for 12-V, 24-V and ... MPPT Charge Controller Reference Design for 12-V, 24-V and 48-V Solar Panels 2.3 Highlighted Products 2.3.1 MSP430F5132 Figure 2. MSP430F5132 Block Diagram The MSP430F5132 is a 25-MHz MCU with two 16-bit high resolution timers, 8KB flash, 1KB RAM, 10-bit ADC, and a 16-channel comparator. • Low Supply-Voltage Range: 3.6 V Down to 1.8 V

Mppt Charge Controller 40a 50a 60a Solar Charge Controller ...

Mppt Charge Controller 40a 50a 60a Solar Charge Controller ...

mppt solar charge controller circuit diagram 60a - Alibaba mppt solar charge controller circuit diagram 60a collections found on the site are equipped with all the fascinating features such as intelligent cooling technology for faster and smart cooling, short circuit protection, intelligent alarm to detect and displays to show any kind of errors, over-voltage protection, and so on. These. ...

12V Solar MPPT Charge-Controller, circuit diagram, NEW ...

12V Solar MPPT Charge-Controller, circuit diagram, NEW ...

MPPT Charge Controller | Best Guide & Buying Tips of 2020 PWM Charge Controller Circuit Board Features of MPPT Charge Controller. MPPT solar charge controller is usually used in the off-grid solar power generation systems.The energy generated from solar panels is a very valuable resource as it is a clean energy type.

Designing and implementation of maximum power point tracking ...

Designing and implementation of maximum power point tracking ...

Mppt Charge Controller Circuit Diagram Pdf - ikafisipundip.org Mppt Solar Charge Controller Circuit Diagram Designed, engineered and tested in Australia and developed over the last five years — this DCDC charger is ready to take your 12V dual battery system to the next level. It regulates the voltage and The only way to get full power out of high voltage grid tie solar panels is to use an MPPT controller.

Midsummer Energy

Midsummer Energy

Solar Panel Charge Controller Wiring Diagram - Best Guide Solar Panel Charge Controller Wiring Intro. Solar Panel Charge Controller Wiring Diagram and Step by Step Guide for off-grid Solar Power System Wiring. Connecting the solar panel charge controller (MPPT or PWM are the same), solar battery and the PV array in the right way is the essential work before enjoying the solar energy.Solar Panel Charge Controller Wiring Diagram

MPPT solar charge controller 48V 50A | Forum for Electronics

MPPT solar charge controller 48V 50A | Forum for Electronics

PWM vs MPPT Solar Charge Controller | Buying Guide Unlike the PWM controller, an MPPT controller separates the voltage of the array from the voltage of the battery. In other words, the solar system could have a 12V battery on the output of the MPPT charge controller and simultaneously have modules wired in series producing 36V on the input side. The MPPT will convert the 36V and increase the ...

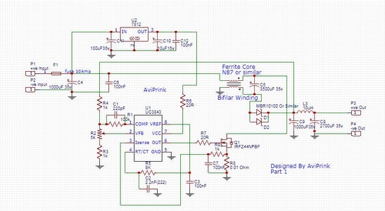
MPPT Charge Controller Part 1 : 4 Steps - Instructables

MPPT Charge Controller Part 1 : 4 Steps - Instructables

MPPT Solar Charger with 3-Step Charger Circuit MPPT Solar Charger with 3-Step Charger Circuit. This MPPT solar charge controller works for 12V panels approximately 120W and 24V panels about 240W. It includes Optimum Power Point Tracking (MPPT) and 3-stage battery charging. It functions with any specific 12V panel from 40W up to 120W (3.3-10A) which enables you to also run with 24V panels in ...

To make this simple MPPT circuit we first modify a standard ...

To make this simple MPPT circuit we first modify a standard ...

12v Mppt Solar Charge Controller Circuit Diagram - Wiring ... China 12v 24v 50a 3kw Mppt Solar Charge Controller 500w Circuit Diagram 10a 20a 30a 40a. Mppt Controller Schematic Off 67 Canerofset Com. Solar Boost Converter With Mppt Charger Controller. Jual Terbaik Mppt Mppt50 50a Solar Charge Controller Dc 12v 24v Jakarta Pusat Holica Motors Tokopedia.

Basic Solar Charge Controller circuit - Lab Projects BD

Basic Solar Charge Controller circuit - Lab Projects BD

MPPT Solar Charge Controller Circuit using LT3652 IC MPPT Solar Charger Circuit Diagram The complete Solar Charge Controller Circuit can be found in the image below. You can click on it for a full-page view to get better visibility. The circuit uses LT3652 which is a complete monolithic step-down battery charger that operates over a 4.95V to 32V input voltage range.

SPLASH ELECTR: PWM SOLAR CHARGE CONTROLLER CIRCUIT AND ...

SPLASH ELECTR: PWM SOLAR CHARGE CONTROLLER CIRCUIT AND ...

PDF Arduino-based MPPT Solar Charge Controller Circuit Diagram The MPPT control circuit is implemented in a MPPT controller that has IC LM324. The comparator is having 4 op amps used to compare voltage and current. It read the voltage and current of the solar panels through the Optocoupler and calculates the output power. The control circuit compares the PV output voltage and battery voltage

10a dc pwm solar charge controller circuit diagram

10a dc pwm solar charge controller circuit diagram

Circuit Diagram Of Mppt Solar Charge Controller Pdf ... Homemade Solar Mppt Circuit Poor Man S Maximum Power Point Tracker Projects. Mppt solar charge controller circuits charger with 3 step circuit boost converter pdf design and implementation of basic homemade poor man smart for braindead 35v 8a panel battery 12v microcontroller based tida 00120 reference from texas on semiconductor is now arduino a new wind point tracking 6a relay control using ...

A New Solar / Wind Charge Controller Based on the 555 Chip

A New Solar / Wind Charge Controller Based on the 555 Chip

An_Efficient_MPPT_Solar_Charge_Controller.pdf - See ... See discussions, stats, and author profiles for this publication at: An Efficient MPPT Solar Charge Controller Article in International Journal of Advanced Research in Electrical Electronics and Instrumentation Engineering · July 2014 DOI: 10.15662/ijareeie.2014.0307017 CITATIONS 32 READS 13,954 3 authors, including: Some of the authors of this publication are also working on these related ...

MPPT charge controller reference design for 12- and 24-V ...

MPPT charge controller reference design for 12- and 24-V ...

PDF Photovoltaic MPPT Charge Controller MPPT charge controller, battery bank, and a distribution system to deliver usable power to the end user. The plan is to construct a product that is portable, easy to use, efficient, and inexpensive. In order to implement maximum power point tracking, data from several different sensors will be fed into a microcontroller.

MPPT Charge Controller Reference Design for 12-V, 24-V and 48 ...

MPPT Charge Controller Reference Design for 12-V, 24-V and 48 ...

Solar Boost Converter with MPPT Charger Controller DIY Solar Boost Converter with MPPT Charge Controller. This is a simple solar boost converter and voltage limiter circuit that charges a 12V battery from a 6V solar panel. It also demonstrates MPPT (Maximum Power Point Tracking) capability. When we think of MPPT, we generally think of microcontrollers and complex power computing algorithms, but ...

MPPT Solar Charge Controller Circuit using LT3652 IC

MPPT Solar Charge Controller Circuit using LT3652 IC

MPPT Based Charge Controller Using Pic Microcontroller MPPT Based solar Charge Controller Circuit diagram Circuit diagram of MPPT bases solar charge controller is given below: Working Principle of MPPT Based Charge Controller Using Pic Microcontroller This MPPT based charge controller using pic microcontroller works in three stages bulk, absorption and float.

A New Solar / Wind Charge Controller Based on the 555 Chip

A New Solar / Wind Charge Controller Based on the 555 Chip

PDF Designing of MPPT Charge Controller using PID Controller ... of solar panels and charge controller. The existing charge controllers such as PWM charge controller has some drawbacks [1], they lock the solar panel voltage to battery voltage by pulling the Vmp down to battery system voltage, and we have to manually feed the value of maximum power point in the controller.

Solar Charge Controller With Dump Load Circuit Built By Matt ...

Solar Charge Controller With Dump Load Circuit Built By Matt ...

Best 3 MPPT Solar Charge Controller Circuits for ... - Pinterest Best 3 MPPT Solar Charge Controller Circuits for Efficient Battery Charging - Homemade Circuit ... FM, AM/MW and SW Antenna Amplifier | Circuit Diagram.

15 Ampere solar charge controller without microcontroller

15 Ampere solar charge controller without microcontroller

To make this simple MPPT circuit we first modify a ... Jan 16, 2019 - To make this simple MPPT circuit we first modify a standard LM317 power supply circuit into a buck converter then configure it with a solar panel for implementing an MPPT […]

Shunt-mode Solar Charge Controller

Shunt-mode Solar Charge Controller

How To Make MPPT Solar Charge Controller - Kiyani Solutions

How To Make MPPT Solar Charge Controller - Kiyani Solutions

Faisal Electronic - SOLAR CHARGE CONTROLLER V2 50A MPPT ...

Faisal Electronic - SOLAR CHARGE CONTROLLER V2 50A MPPT ...

China 12V/24V 60A MPPT Rack Moun Solar Charge Controller ...

China 12V/24V 60A MPPT Rack Moun Solar Charge Controller ...

DIY AUTOMATIC SOLAR CHARGE CONTROLLER : 7 Steps (with ...

DIY AUTOMATIC SOLAR CHARGE CONTROLLER : 7 Steps (with ...

TIDA-00120 reference design from Texas Instruments

TIDA-00120 reference design from Texas Instruments

Solar, Wind, Hybrid Battery Charger Circuits - Homemade ...

Solar, Wind, Hybrid Battery Charger Circuits - Homemade ...

How to Make a Solar Panel Optimizer Circuit - Homemade ...

How to Make a Solar Panel Optimizer Circuit - Homemade ...

solar cell circuit Page 2 : Power Supply Circuits :: Next.gr

solar cell circuit Page 2 : Power Supply Circuits :: Next.gr

Arduino Solar Charge Controller - V1.0 - Open Green Energy

Arduino Solar Charge Controller - V1.0 - Open Green Energy

1kW Arduino MPPT Solar Charge Controller (ESP32 + WiFi) : 46 ...

1kW Arduino MPPT Solar Charge Controller (ESP32 + WiFi) : 46 ...

Super Circuit Diagram: Simple 10 Amp Solar Charge Controller ...

Super Circuit Diagram: Simple 10 Amp Solar Charge Controller ...

TIDA-00120 reference design | TI.com

TIDA-00120 reference design | TI.com

MPPT Solar Charge Controller Circuit using LT3652 IC

MPPT Solar Charge Controller Circuit using LT3652 IC

How to Make a Simple Solar MPPT Circuit Using IC555 - PWM ...

How to Make a Simple Solar MPPT Circuit Using IC555 - PWM ...

ATmega328 MPPT Solar Charger - Hackster.io

ATmega328 MPPT Solar Charger - Hackster.io

SunBoard - Charge controller with MPPT and Bluetooth

SunBoard - Charge controller with MPPT and Bluetooth

Battery charge controller for solar panel. Scheme and description

Battery charge controller for solar panel. Scheme and description

Solar MPPT charge controller * NEW * upgrade & Power Inverter * NEW *  upgrade, circuits diagrams

Solar MPPT charge controller * NEW * upgrade & Power Inverter * NEW * upgrade, circuits diagrams

60 Amp 12/24/48V MPPT Solar Charge Controller | inverter.com

60 Amp 12/24/48V MPPT Solar Charge Controller | inverter.com

Figure 2 from Microcontroller based smart charge controller ...

Figure 2 from Microcontroller based smart charge controller ...

MPPT Solar Charge Controller Circuit using LT3652 IC

MPPT Solar Charge Controller Circuit using LT3652 IC

3A 6V/12V Solar Charge Control Circuit

3A 6V/12V Solar Charge Control Circuit

SPLASH ELECTR: PWM SOLAR CHARGE CONTROLLER CIRCUIT AND ...

SPLASH ELECTR: PWM SOLAR CHARGE CONTROLLER CIRCUIT AND ...

DIY AUTOMATIC SOLAR CHARGE CONTROLLER : 7 Steps (with ...

DIY AUTOMATIC SOLAR CHARGE CONTROLLER : 7 Steps (with ...

Design of a charge controller circuit with Maximum Power ...

Design of a charge controller circuit with Maximum Power ...

0 Response to "43 mppt charge controller circuit diagram"

Post a Comment

Iklan Atas Artikel

Iklan Tengah Artikel 1

Iklan Tengah Artikel 2

Iklan Bawah Artikel